Skip to main content
Inicio
Nuestra Empresa
Quiénes Somos
Historia
Políticas Corporativas
Estructura Organizacional
Clientes
Contratistas y Proveedores
Mi Gente
Transparencia
Inicio
Nuestra Empresa
Quiénes Somos
Historia
Políticas Corporativas
Estructura Organizacional
Clientes
Contratistas y Proveedores
Mi Gente
Transparencia
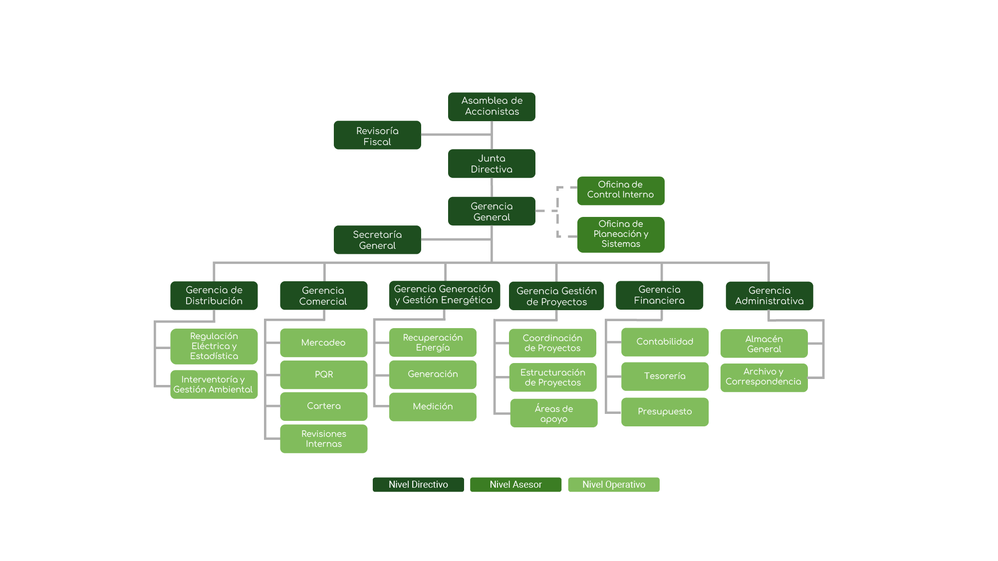
Estructura organizacional
Junta Directiva
Reglamentos
Directivos
Códigos y manuales
Información de interés
Informes
Estatutos sociales
Política de tratamiento de datos personales
Gobierno corporativo